
文章插图
养老金调整消息会统一按照一定的比例来进行公布 , 据我们小编了解,养老金调整工作即将在7月底完成,目前上海市将会给企业退休职工直接补发到位 , 养老金调整已经进入热门时间段——截止今天已经有很多省份公布了自己地区的养老金调整方案 。浙江地区也不例外,浙江养老金上调2023最新方案也已经公布了 。接下来随我们小编一起了解浙江2023年养老金上调方案细则最新消息 。
Ⅰ、2023年浙江养老金调整内容(调整方式及作用)
据人社部相关负责人介绍,这次调整继续采取定额调整、挂钩调整与适当倾斜相结合的调整方案,定额调整体现社会公平 , 同一地区各类退休人员调整标准一致 。挂钩调整体现“多缴多得”“长缴多得”,在职时多缴费、长缴费的人员多得养老金,适当倾斜体现重点关怀,对高龄退休人员和艰苦边远地区退休人员等予以照顾 。
养老金调整方式主要有定额调整和挂钩调整 。配额调整对确保公平统一具有重要作用 。对所有参保人员实行同等增幅,确保待遇的一致性 。联动调整是根据参保人员的缴费情况和工龄确定调整幅度,可以调动人们积极缴费的积极性,奖励工龄较长的人员 。
该方法更能体现个人的贡献和奉献精神 , 提供公平的奖励机制 。此外,倾斜调整作为一种补充机制在特殊情况下发挥着重要作用 。它具有针对特定群体量身定制的灵活性 , 以满足他们的特定需求 。这种调整方式可以更加精准地照顾到一些特殊群体的权益 , 保证养老金方案的灵活性和可持续性 。总体来看 , 多种养老金调整方式相辅相成,旨在确保公平公正,充分兼顾不同群体的特殊情况和需求 。
Ⅱ、2023年浙江养老金调整方案最新消息
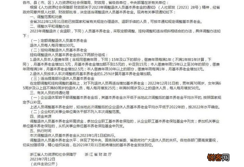
根据浙江关于2023年调整退休人员基本养老金的消息,从2023年1月1日起调整全省退休(含退职 , 下同)人员基本养老金水平 。
一、调整方案保持延续
【全文 确定了!2023年浙江养老金调整最新消息已经公布!浙江养老金上调2023最新方案】根据法规,我省调整方案继续实行定额调整、挂钩调整与适当倾斜相结合 , 企业和事业单位退休人员继续采取统一调整方案 。
一是定额调整 。所有参与调整的退休人员都可以享受30元的定额调整金额,体现了公平原则 。
二是挂钩调整 。包括与本人缴费年限挂钩和本人调整前基本养老金水平挂钩两部分 。退休人员之间因缴费年限和基本养老金水平的不同,挂钩调整部分的金额也会有所不同,体现了“多缴多得、长缴多得”的激励机制 。从具体标准看,缴费年限挂钩调整标准为:退休人员本人缴费年限15年及以下的部分,缴费年限每满1年 , 月基本养老金增加1.5元(月基本养老金增加额不到15元的,补足到15元);本人缴费年限15年以上至30年的部分,缴费年限每满1年,月基本养老金增加2.5元;本人缴费年限30年以上的部分,缴费年限每满1年,月基本养老金增加3元 。基本养老金挂钩调整金额按退休人员本人本次调整前月基本养老金的1.25%计算 。
三是适当倾斜 。在享受定额调整和挂钩调整的基础上 , 对高龄退休人员予以适当倾斜 , 体现了对他们的特殊照顾,即2022年12月31日前,男年满70周岁、女年满65周岁及以上且不满80周岁的退休人员 , 每人每月增发25元;年满80周岁及以上的退休人员,每人每月增发50元 。
此外,企业退休军转干部调整基本养老金后,其基本养老金水平低于当地此次调整后的基本养老金平均水平的,根据有关法规予以补足 。
二、调整金额因人而异
从上述调整方案可以看出 , 每一位退休人员的调整金额,需要对应退休人员本人具体情况进行计算 。由于缴费年限、养老金水平和年龄不同等原因,退休人员实际增加的金额是不同的 。
例如:某位退休人员今年72岁 , 缴费年限是35年,此次调整前基本养老金为每月4566元 , 按照我省今年调整方案,该退休人员此次基本养老金增加金额为:定额调整30元+缴费年限挂钩调整75元(1.5×15+2.5×15+3×5=75)+本人基本养老金挂钩调整57.08元(4566×0.0125=57.08)+高龄倾斜25元,共计187.08元,见分进角后实际增加金额为187.1元 。
三、方案补发及时到位
此次退休人员增加的基本养老金将从今年1月起补发,今年7月底前,全省各级人社部门会将所有调整增加的基本养老金发放到位 。
- 西门子洗衣机童锁按键故障解决方法,如何正确使用洗衣机童锁
- 信用卡消费10万确实还不了会坐牢吗
- 信用卡消费1万确实还不了怎么分期减息
- 信用卡逾期几十万确实还不了会坐牢吗
- 八喜锅炉显示e03正确的解决方法与步骤?
- 车贷首付最小比例及如何确定 车贷首付比例最低多少
- 2022合肥退休人员养老金调整方案:退休人员上调养老金发放时间确定
- 到底要怎么准确断定单位行贿罪
- 干海参泡发的正确方法怎么做
- 怎样对过失决水罪作出正确界定
